Multiple Car Insurance Er Diagram

Construct an er diagram for car insurance company that has a set of customers each of whom owns one or more cars.

Multiple car insurance er diagram - Erd diagrams are commonly used in conjunction with a data flow diagram to display the contents of a data store. 2 a hospital with a set of patients and a set of medical doctors. Associate with each patient a.

Use this erd template to get started building your own. Each insurance policy covers one or more cars and has one or more premium payments associated with it. Customer id name address phone dob car license year color model accident id number date amount relationship.

1 a car insurance company whose customers own one or more cars each. The customers own one or more cars each. Each car has associated with it zero to any number of recorded accidents.

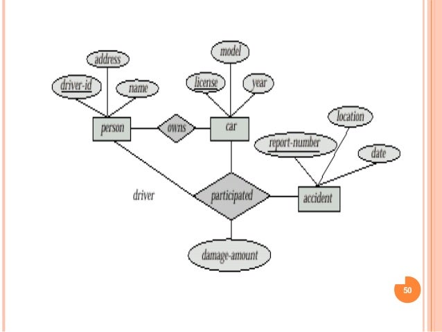
This diagram describes the entity relationship for a car insurance company. Car insurance company construct an e r diagram for a car insurance company whose customers own one or more cars each. They help us to visualize how data is connected in a general way and are particularly useful for constructing a relational database.

This er entity relationship diagram represents the model of vehicle insurance management system entity. Er diagrams are most often used to design or debug relational databases in the fields of software engineering business information systems education and research. An entity relationship er diagram is a type of flowchart that illustrates how entities such as people objects or concepts relate to each other within a system.

Using er diagrams one can easily created relational data model which nothing but the logical view of the database. Transform er diagram into tables. This erd example shows the entities involved in a car insurance system.

Creately diagrams can be exported and added to word ppt powerpoint excel visio or any other document. Each car has associated with it zero to any number of recorded accidents. Each car has associated with it zero to any number of recorded accidents.

It consists of person car and accident. Since er diagram gives us the good knowledge about the requirement and the mapping of the entities in it we can easily convert them as tables and columns. Each car has 0 or more accidents recorded with it you can edit this template and create your own diagram.

Entity relationship diagrams erd are widely used in database design and systems analysis to represent systems or problem domains. Develop an er diagram for a car insurance company whose customers own one or more cars. Tutorial sheet 1 er diagram construct an e r diagram for the following problems.